Features
Fully Integrated Parametric Concrete Bridge Design
International Design Codes
CSiBridge Express supports multiple international design codes for bridge design, ensuring compliance with regional standards. The software automatically adjusts parametric values based on the selected design code.
- AASHTO LRFD 2020
- AASHTO LRFD 2017
- IRC:112-2020
- Eurocode 2:2004
- Automatic code-based adjustments
- Regional compliance verification

Design Criteria
Design Criteria provides centralized access to code-compliant design standards and material specifications. Through the Design menu, users can configure design codes and materials.
- Design Code Selection and Configuration
- Material Properties Definition
- Code-Compliant Parameter Settings
- Integrated Property Panel Forms
- Real-Time Criteria Updates
- Standards Compliance Verification

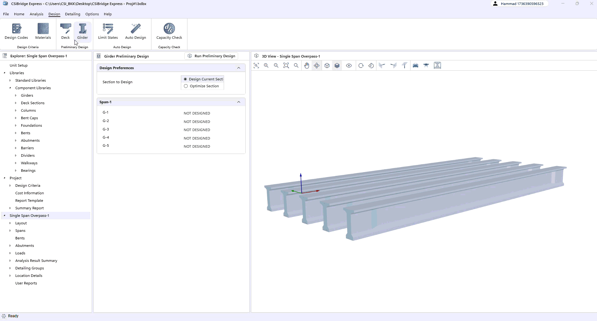
Preliminary Design
The Preliminary Design module enables fast empirical sizing of bridge components during the early design stage.
- Automated empirical design of bridge deck sections
- Preliminary girder sizing based on span and loading
- Automatic tendon profile assignment
- Built-in girder section optimization
- Rapid design iteration
- Streamlined workflow for early-stage design

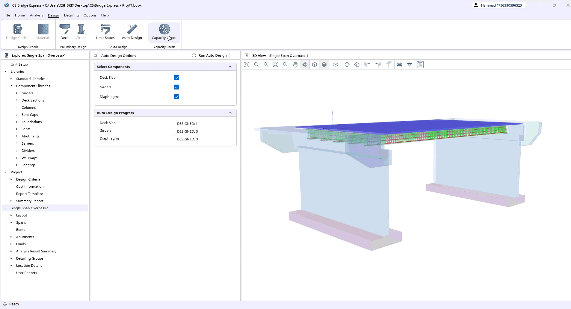
Auto Design
Auto Design automates the generation of code-compliant designs for structural components, streamlining the design process significantly.
- Automated Component Design
- Design Code Integration
- Selective Component Design
- Real-Time Design Progress Tracking
- Standards Compliance
- Streamlined Design Workflow

Parametric Design Capabilities
Explore a wide range of design alternatives by adjusting key parameters such as material properties, cross-sectional dimensions, and reinforcement details.
- Material Properties Optimization
- Cross-Sectional Dimension Adjustment
- Reinforcement Details Configuration
- Real-Time Performance Impact Analysis
- Interactive 3D Visualization
- Instant Design Alternative Comparison

Capacity Check
Capacity Check ensures bridge components meet or exceed required load demands through iterative verification.
- Iterative Component Verification
- Capacity Ratio Assessment
- Load Demand Comparison
- Standards Compliance Check
- Failure Prevention Analysis
- Performance Optimization

Design Responses
Design Responses provide detailed, customizable analysis output for all bridge components with comprehensive visualization tools.
- Force and Stress Diagrams
- Flexural and Shear Design Results
- Required/Provided Reinforcement Display
- 3D Interaction Diagrams
- PMM Curves and Capacity Ratios
- Exportable Results with Real-Time Updates

Ready to streamline your bridge design workflow?
Start your free trial today. No credit card required.